こんにちは。公務員のライトのましゅーです。
国税専門官の採用漏れの数や、名簿利用で採用面接を受ける方法などを紹介していきます。
※今から紹介する名簿利用の流れは「2025年度版」です。名簿利用の方が採用面接を受ける「一連の流れ」の部分を参考にしてみて下さい。

国税専門官の採用漏れの数・割合
[内定状況]アンケート【国税専門官】
2025年の国税専門官の試験に合格して、
名簿に名前が載っている方へ。もしよろしければ、内定(名簿)状況を教えて下さい。
3.は大学院進学をする方、志望度が高い他の試験等で内定が得られた方などが該当。#採用漏れ #公務員試験
— 【ましゅー先生】公務員のライト専任講師@2026年1月時事本発売✨ (@koumuin_adviser) March 24, 2026
現行のルールでは、「国税専門官採用試験に最終合格した方は、採用候補者名簿(5年間有効)に記載される」という仕組みになっています。つまり、最終合格した人、全員が国税専門官として、各国税局・税務署等で採用されるわけではありません。
アンケート結果を見ると、①や②の国税専門官を希望した人のうち、②の内定が得られなかった人(採用漏れ)の割合は、30%前後となっています。
いつまでに連絡が来なければ採用漏れか
2月末頃が期限となります。
実際に国税局からの案内には、以下のように記載されています。
[引用]
採用内定の連絡は、原則令和8年2月末日までに国税局等から随時行います。
同年2月末日までに採用を希望する国税局等から採用内定の連絡がない場合、本年度の採用は
ありません。
[名簿利用]国税専門官に最終合格した翌年度以降に採用面接を受ける
※日程等は2025年度の例です。
- 採用志望カードを書く
- 採用面接登録書を書く
- 国税局にメールを送る
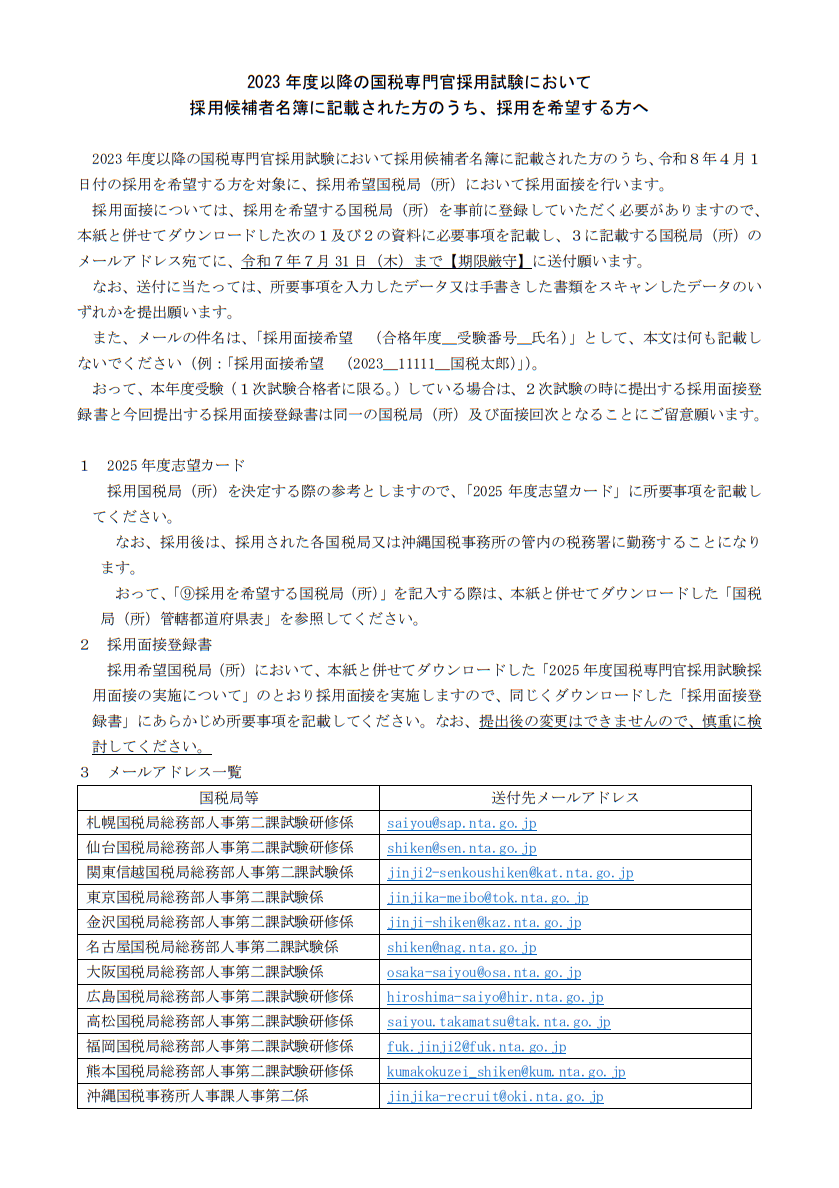
国税庁HPの「最終合格された方の意向の申出について(採用を希望する方へ)」にアクセスし、必要書類をダウンロードしてください。
そして、ダウンロードした次の1及び2の資料に必要事項を記載し、3に記載する国税局(所)のメールアドレス宛てに、令和7年7月 31 日(木)まで【期限厳守】に送付すればOKです。
STEP①:志望カードを書く

まずは、採用国税局(所)を決定する際の参考としますので、「志望カード」に所要事項を記載します。採用面接を受けたことがある人は、受験した年度の時に一度、書いていると思いますが、年度ごとに提出するため、改めて提出することになります。
なお、手書きでも問題はないのですが、スキャンする手間が発生するので、電子入力をおススメします。
STEP②:採用面接登録書を書く

同様に、ダウンロードした「採用面接登録書」に所要事項を記載します。こちらも一度、採用面接を受けたことがある人は書いたことがある書類になります。なお、提出後の変更はできませんので、慎重に検討してください。
STEP③:国税局にメールを送る
STEP①と②で、ご自身が第一志望として登録した「国税局(所)」あてに、令和7年6月1日~7月 31 日(木)まで【期限厳守】の間に作成した2つの書類を送付します。
なお、送付に当たっては、所要事項を入力したデータ又は手書きした書類をスキャンしたデータのいずれかを提出することになります。
また、メールの件名は、「採用面接希望 (合格年度_受験番号_氏名)」として、本文は何も記載しないでください(例:「採用面接希望 (2023_11111_国税太郎)」)。
おって、本年度受験(1次試験合格者に限る。)している場合は、2次試験の時に提出する採用面接登録書と今回提出する採用面接登録書は同一の国税局(所)及び面接回次となることにご留意願います。
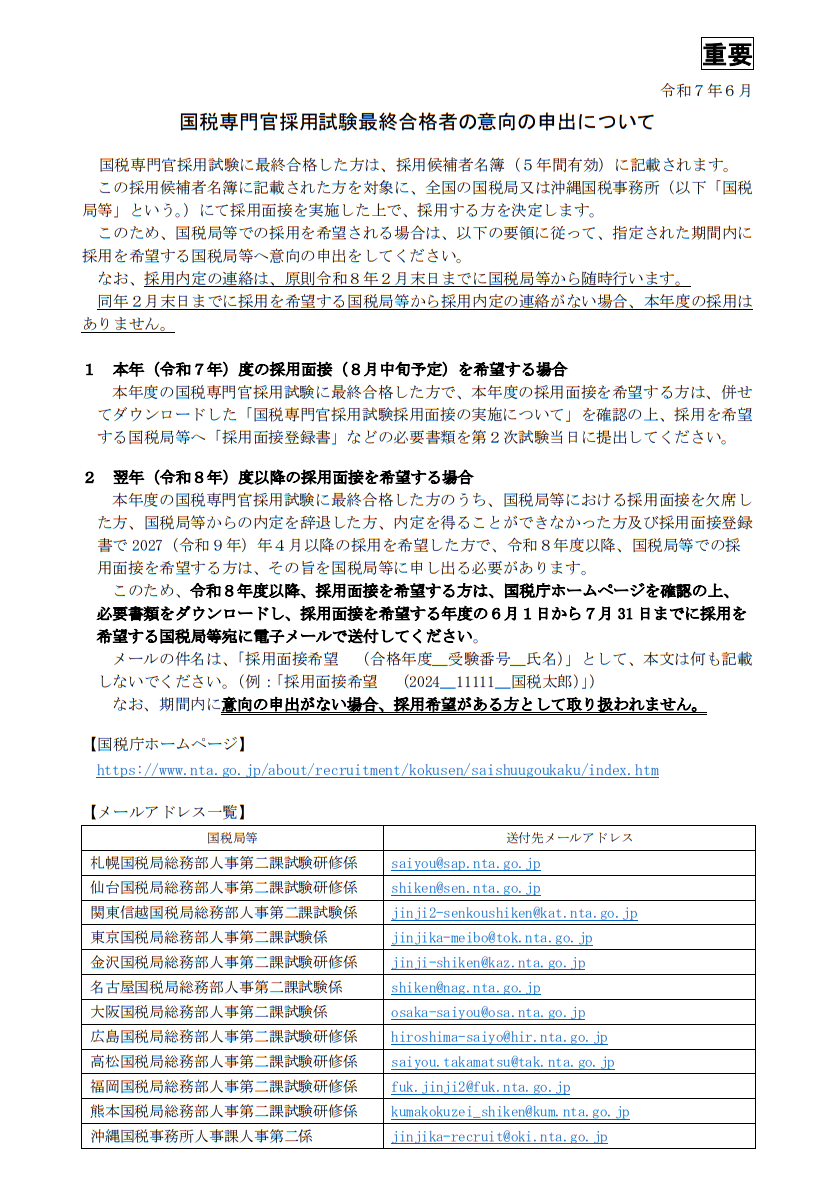
メールアドレス一覧
国税局等 送付先メールアドレス
札幌国税局総務部人事第二課試験研修係 saiyou@sap.nta.go.jp
仙台国税局総務部人事第二課試験研修係 shiken@sen.nta.go.jp
関東信越国税局総務部人事第二課試験係 jinji2-senkoushiken@kat.nta.go.jp
東京国税局総務部人事第二課試験係 jinjika-meibo@tok.nta.go.jp
金沢国税局総務部人事第二課試験研修係 jinji-shiken@kaz.nta.go.jp
名古屋国税局総務部人事第二課試験係 shiken@nag.nta.go.jp
大阪国税局総務部人事第二課試験係 osaka-saiyou@osa.nta.go.jp
広島国税局総務部人事第二課試験研修係 hiroshima-saiyo@hir.nta.go.jp
高松国税局総務部人事第二課試験研修係 saiyou.takamatsu@tak.nta.go.jp
福岡国税局総務部人事第二課試験研修係 fuk.jinji2@fuk.nta.go.jp
熊本国税局総務部人事第二課試験研修係 kumakokuzei_shiken@kum.nta.go.jp
沖縄国税事務所人事課人事第二係 jinjika-recruit@oki.nta.go.jp
[詳細]国税局からの文書

ここで、もう一つ重要な書類があるので、紹介します。
[2025年度の例]国税専門官最終合格者の意向の申出について

国税庁HPの「第1次試験合格者の皆様へ」にも重要な情報が掲載されます。
国税専門官採用試験に最終合格した方は、採用候補者名簿(5年間有効)に記載されます。
この採用候補者名簿に記載された方を対象に、全国の国税局又は沖縄国税事務所(以下「国税局等」という。)にて採用面接を実施した上で、採用する方を決定します。
このため、国税局等での採用を希望される場合は、以下の要領に従って、指定された期間内に採用を希望する国税局等へ意向の申出をしてください。
なお、採用内定の連絡は、原則令和8年2月末日までに国税局等から随時行います。
同年2月末日までに採用を希望する国税局等から採用内定の連絡がない場合、本年度の採用はありません。
1. 本年(令和7年)度の採用面接(8月中旬予定)を希望する場合
本年度の国税専門官採用試験に最終合格した方で、本年度の採用面接を希望する方は、併せてダウンロードした「国税専門官採用試験採用面接の実施について」を確認の上、採用を希望する国税局等へ「採用面接登録書」などの必要書類を第2次試験当日に提出してください。
2. 翌年(令和8年)度以降の採用面接を希望する場合
本年度の国税専門官採用試験に最終合格した方のうち、国税局等における採用面接を欠席した方、国税局等からの内定を辞退した方、内定を得ることができなかった方及び採用面接登録書で 2027(令和9年)年4月以降の採用を希望した方で、令和8年度以降、国税局等での採用面接を希望する方は、その旨を国税局等に申し出る必要があります。
このため、令和8年度以降、採用面接を希望する方は、国税庁ホームページを確認の上、必要書類をダウンロードし、採用面接を希望する年度の6月1日から7月 31 日までに採用を希望する国税局等宛に電子メールで送付してください。
メールの件名は、「採用面接希望 (合格年度_受験番号_氏名)」として、本文は何も記載しないでください。(例:「採用面接希望 (2024_11111_国税太郎)」)
なお、期間内に意向の申出がない場合、採用希望がある方として取り扱われません。
[名簿利用]不利になるのか?内定のコツ
公務員のライトでは、特に既卒の方、再チャレの方が多く、実際に名簿利用で内定を取られた方もたくさん見てきています。
国税専門官の採用面接に限っては、人事院面接(二次面接)の評価や席次などが採用内定に影響する部分がありますので、有利不利という点では必ずしも平等であるとは限りません。
そこで、内定獲得率をあげる最も効果的な方法は、「合格者名簿を持ちつつ、試験を一から受けなおす」といった方法です。つまり、2025年度の試験に最終合格したけど、2026年度の試験も受けてみるということです。
仮に2026年度の試験で不合格になってしまったとしても、2025年度の合格名簿で採用面接を受けることができ、2026年度の試験で人事院面接の評価や席次などをあげることができれば、その名簿で採用面接を受けることができるので、内定率が変わってきます。そして、2026年度の試験に落ちてしまった時にも、何か不利になったりするものではありません。もう一度受けるデメリットとしては、筆記試験等を受ける手間が増えるといった点が挙げられるくらいのものになります。
また、簿記の資格の勉強等を頑張ってみることで、内定率が変わることもあります。
特に「人事院面接の評価」が重要!しっかり対策しよう
公務員のライトでは、毎年、数百人単位で国税の合格者を排出しています。特に「人物試験」が重要視されているということで、面接講座や模擬面接については、ぜひ、公務員のライトを頼ってください。













